購物車
0
0 TWD
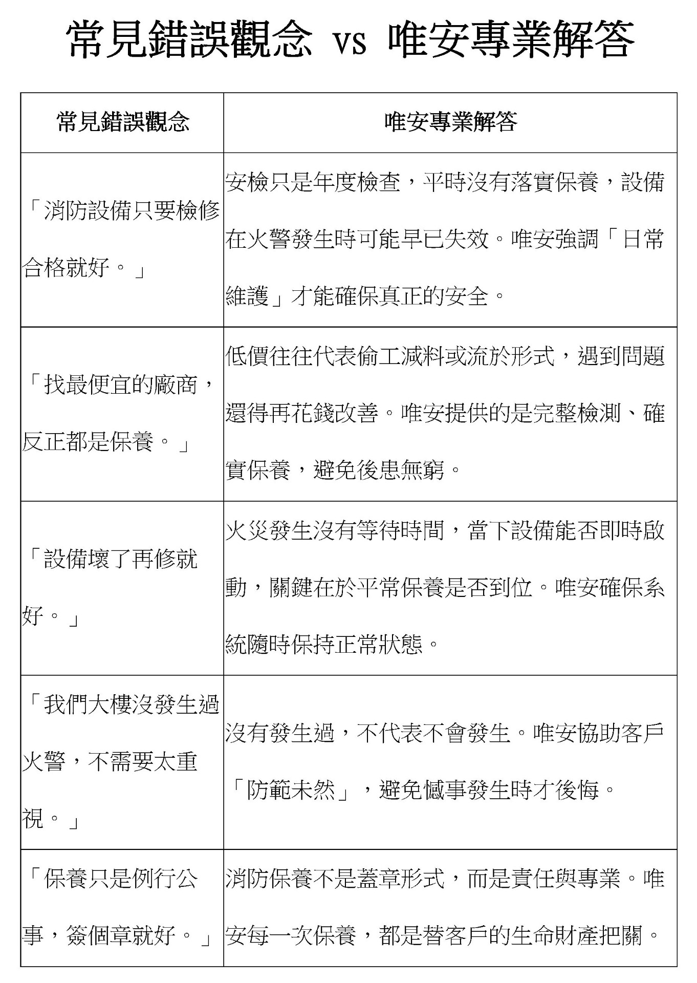
消防設備的價值,往往在事故發生的那一瞬間才真正被看見。許多業主平時只在意報價高低,忽略了維護保養的深度與確實性,結果在檢修時屢屢被開立缺失通知單,甚至在真正火警時,發現設備失靈、警報未響、撒水頭未動。這樣的代價,不只是金錢,更是人命的風險與一輩子的遺憾。
唯安消防最了解業主的擔憂──擔心安檢不合格被罰、害怕突發火警時設備啞火、憂慮住戶或員工安全受到質疑。我們的保養服務,不只是檢查表上的勾選,而是完整確保系統在關鍵時刻能正常啟動。我們重視的是讓您「安心入睡、放心經營」,而不是讓您因一時貪便宜而背負無法承受的風險。
👉 唯安消防,提供的不是最低價格,而是最高的保障。
